博时基金:2025合规内控问题突出,被责令改正并暂停部分业务
专题:2025基金年报季启幕:头部公募“万亿战”升级,工银瑞信净利领跑,“赚钱榜”大洗牌
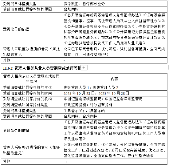
伴随着公募产品2025年报的集中披露,过去一年基金公司受到监管处罚的情况曝光。博时基金2025年报显示,2025年10月31日,博时基金因合规内控问题被深圳证监局责令改正,并被暂停部分业务。此前10月28日,两名高级管理人员同样因合规内控问题被出具警示函。截至报告期末,博时基金已通过完善制度、优化流程、强化监督等措施完成整改,并已通过整改验收。


专题:2025基金年报季启幕:头部公募“万亿战”升级,工银瑞信净利领跑,“赚钱榜”大洗牌
伴随着公募产品2025年报的集中披露,过去一年基金公司受到监管处罚的情况曝光。博时基金2025年报显示,2025年10月31日,博时基金因合规内控问题被深圳证监局责令改正,并被暂停部分业务。此前10月28日,两名高级管理人员同样因合规内控问题被出具警示函。截至报告期末,博时基金已通过完善制度、优化流程、强化监督等措施完成整改,并已通过整改验收。


海外方面,美联储3月FOMC会议维持基准利率不变,上调通胀预期,点阵图倾向今年有望再降息1次,鲍威尔表态谨慎,市场鹰派定价。美债利率与美元继续上行,美元流动性偏紧压制全球风险偏好。 国内方面,...
登录新浪财经APP 搜索【信披】查看更多考评等级 证券日报网讯 3月23日,钧达股份在互动平台回答投资者提问时表示,公司将持续深耕海外市场,稳步推进全球化布局。关于资本运作相关事项,公司将严格按照...
美国总统特朗普周日晚表示,他对停泊在古巴海岸附近的一艘俄罗斯油轮向该岛运送援助“没有意见”。目前,由于美国实施石油封锁,古巴已陷入严重困境。 特朗普在飞返华盛顿途中对记者说:“外面有一艘油轮。...
3月25日,国家自然科学基金委员会在2026中关村论坛年会开幕式上发布了2025年度“中国科学十大进展”,实现可控核聚变大科学装置“亿度”运行科技成果入选。 中核集团官方发布的消息显示,该集团...
炒股就看金麒麟分析师研报,权威,专业,及时,全面,助您挖掘潜力主题机会! 【导读】美股收跌,贵金属收跌,国际油价回调 中国基金报记者 郭玟君 大家早上好!昨夜今晨,又有很多大事发生。...
来关注央视“3.15”晚会曝光的内容:黑心“漂白鸡爪”,生产车间令人作呕,而这些鸡爪还用双氧水漂白。被曝光的其中一家双氧水供应商,是上市公司子公司,2023年营收曾超5000万元。 据央视财经,“3....